天子国际

欢迎您来到天子国际!

天子国际

电话:0755-84655796
手机:18948351965
传真:0755-84653815
邮箱: 2361862972@qq.com
   当前位置:首页 > 行业新闻
江西赣州多人倒地,农作物变“干尸”背后真凶居然是-----氟盐

7月18日,江西赣江会昌县周田镇半岗村多位村民表示,7月16日早上,会昌县一化工企业疑似发生有毒气体泄漏,致使半岗村数十名村民出现头晕、恶心等不适症状,有村民当场无力倒地后送医;有毒气体还导致半岗村400多亩农作物枯萎发黄。

1-210H514461H16.png

半岗村农作物因刺激性气体枯萎

从周田镇政府值班人员处了解到,7月16日上午确有刺激性气体泄漏事件发生,镇政府已在统计农作物损失情况,已组织感到身体不适的村民全部送医检查,截至7月17日晚没有接报说有村民身体受伤。

会昌县人民医院工作人员表示,7月16日-7月18日,医院的确收治了一批吸入有毒刺激性气体的病人,具体病情还待接诊医师进一步检查判断,暂不方便向记者透露,其中大部分来检查的村民已经出院。

半岗村村民病历卡显示诊断结果为:刺激性气体中毒

 

在医院陪护亲友的半岗村村民李一平说,至18日下午还有9位村民在医院接受检查、治疗,其中有3-4位症状比较严重,最严重的1位村民嘴巴、喉咙处出现溃疡。在完成常规检查后,有不适症状,但检查指标正常的多位村民被要求出院回家观察。

一平提供的住院村民的病历卡显示,村民有的被诊断为“二氧化硫中毒”、有的被诊断为“刺激性气体中毒”。

 

 

致多名村民不适,农作物不到20分钟枯干!
 
7月16日早上8点多刺激性气体飘来的时候,半岗村村民张周(化名)正在西瓜大棚里做农活。“空气中开始有一些臭味,后来越来越臭,我们受不了才从大棚里出来。”

 

图片

半岗村农作物因刺激性气体枯萎
 
张周看到,受不明气体影响,田里的农作物不到20分钟就全部枯干,在田里做事的村民中几位年纪比较大的妇女,可能受气体影响中毒,走不远就倒在了田地里。看到这个情况,几个身体好一些的青年就跑过去把她们救起来。张周也立即给村里做客运的司机打电话,让他来车过来把无力、头晕的村民赶快送往医院。到后来张周也感到头晕、恶心,也去往医院检查并留院观察。
半岗村村民张根(化名)记得,7月16日的时候村里有50多人感到不适后,都曾去往医院检查,有10多人的不适症状比较严重,头晕并反复呕吐。张根的妻子是症状比较严重的一位。
张周和张根都表示,村子里3个组有400多亩的农作物都不同程度枯萎。张周见到连农田旁边树上的叶子都掉了好多,“现在村里种的菜别说卖,自己都不敢吃了,有村民吃了部分枯萎的菜之后还肚子疼去了医院。”
李一平也表示,现在镇上买菜,大家都要先问是不是半岗村的菜,“村里种的这些菜,现在送人也没人敢要了。”
 
化工园区离村子仅600多米,一周至少3起事故!
 
张根记得,刺鼻的气味是从村子南边的化工厂来的,这个化工厂距离上岗村的农田最近不到200米,距离房屋也只有600多米。

 

图片

九二工业基地距离半岗村不到600米
 
周田镇政府工作人员证实了不明刺激性气体来自位于上岗村南边的九二氟盐化工产业基地。
据其了解,7月16日的时候基地的一家企业在试生产过程中,可能有一些气体排出,致使位于企业北边下风口的上岗村受到影响。因为九二氟盐化工产业基地地处筠门岭镇,不属于周田镇管辖,“我们目前在做的,一是让村民去检查看身体到底有什么不适,镇里先行解决检查和治疗费用。二是在村子和化工基地间设置了隔离带,不让村民再过去。三是统计农作物的受损情况,在之后和涉事企业要求赔偿。因为行政管辖的问题,对于化工基地和涉事企业的具体调查,只能由县里来做。“
会昌县人民政府官网资料显示,会昌县九二工业基地和江西(会昌)氟盐化工基地为同一工业园,其2011年6月被江西省工信委批准为“江西省氟盐化工产业基地”,是目前江西省唯一的省级氟盐化工产业基地,氟盐化工产业集群列入江西省重点产业集群之一。基地总规划面积1万亩,已开发利用面积4000亩,现有入驻企业24家,从业人员3000余人,2019年实现主营业务收入37.63亿元。2020年10月4日,会昌县在九二氟盐化工产业基地成立了九二工业基地建设办公室专职负责工业园内的行政业务。

 

图片

7月16日前后,九二工业基地内发生事故
 
半岗村的多位村民向记者表示,在7月16日不明气体泄漏事件前后一周内,还曾见到工业园内发生两起小型爆炸事故,村民提供的现场图片显示,工业园内化工设施在爆炸后有黑烟冒出。“平常经常有异味从工业园传来,我们有担心但没有办法,没想到这次把人都晕倒了。”
 
疑似泄漏化工企业停产,刺鼻异味未再次出现!
 
7月16日疑似试生产过程中泄漏刺激性气体的企业,在2020年10月12日以底价竞得九二工业基地中2.6万平米的工业用地,随后开始建厂。该企业的经营范围为,化工产品生产、研发、销售(不含危险化学品)。目前该企业已停工
主管疑似气体泄漏企业的九二工业基地建设办公室工作人员何先生向记者表示,7月16日确有刺激气体致村民身体不适的事件发生,但具体情况不便透露,事件具体情况待官方通报,据何先生了解,目前工业园的气体安全检测正常。
周田镇政府和九二工业基地建设办公室均向记者表示,目前没有要求半岗村村民撤离。多位半岗村向记者表示,16日之后村内的刺鼻异味散去,没有再次出现。周田镇政府值班人员和多位半岗村村民均向记者表示,目前该起环境事件未造成人员死亡。
 
官方回应!
 
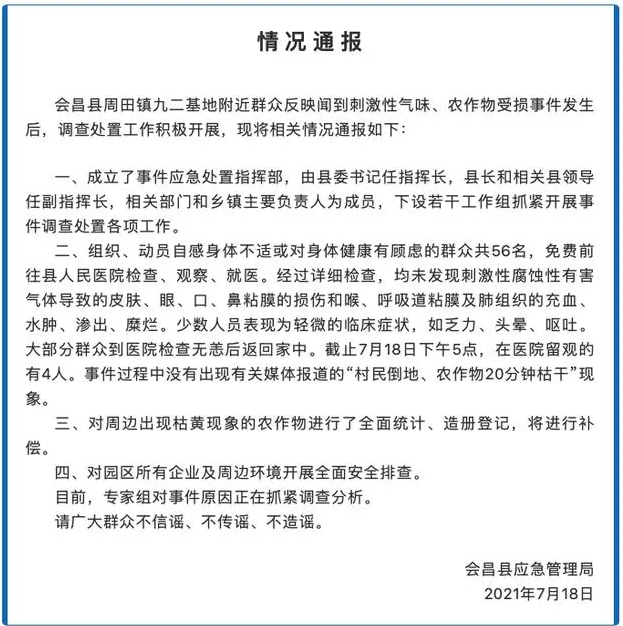
7月18日,会昌县应急管理局发文回应。
 
通报全文如下:
会昌县周田镇九二基地附近群众反映闻到刺激性气味、农作物受损事件发生后,调查处置工作积极开展,现将相关情况通报如下:
一、成立了事件应急处置指挥部,由县委书记任指挥长,县长和相关县领导任副指挥长,相关部门和乡镇主要负责人为成员,下设若干工作组抓紧开展事件调查处置各项工作。
二、组织、动员自感身体不适或对身体健康有顾虑的群众共56名,免费前往县人民医院检查、观察、就医。经过详细检查,均未发现刺激性腐蚀性有害气体导致的皮肤、眼、口、鼻粘膜的损伤和喉、呼吸道粘膜及肺组织的充血、水肿、渗出、糜烂。少数人员表现为轻微的临床症状,如乏力、头晕、呕吐。大部分群众到医院检查无恙后返回家中。截止7月18日下午5点,在医院留观的有4人。件过程中没有出现有关媒体报道的“村民倒地、农作物20分钟枯干”现象。
三、对周边出现枯黄现象的农作物进行了全面统计、造册登记,将进行补偿。
四、对园区所有企业及周边环境开展全面安全排查。
目前,专家组对事件原因正在抓紧调查分析。
请广大群众不信谣、不传谣、不造谣。

 

图片




美彩国际7709 信誉联盟(中国区)官方网站 welcome如意彩 - 首页 大华彩票 - welcome 旭彩网 - 首页 如意彩-首页 650彩票 - 首页 永盈彩票-安全购彩