
产品型号:
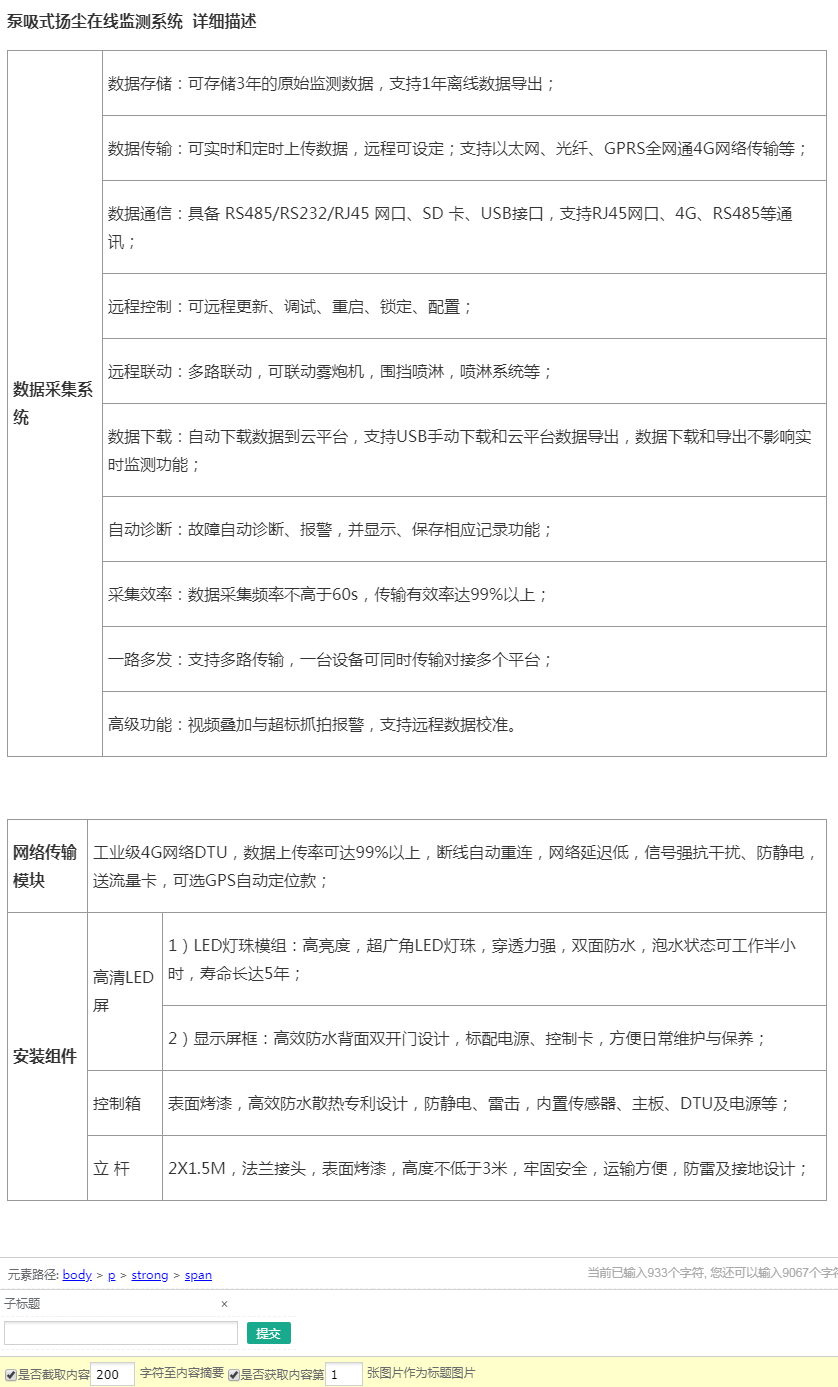
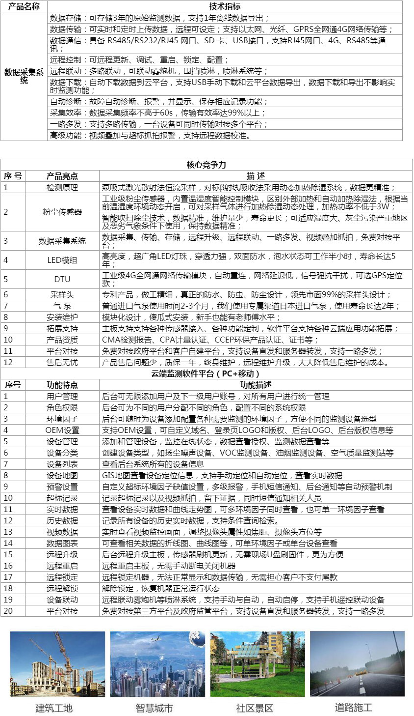
天子国际产品描述: 扬尘噪声在线监测系统是霍尼艾格自主研发的一款基于泵吸式激光散射原理的室外工业级空气质量监测设备,连接云端环保监测平台,可实现对TSP、PM10、PM2 5、噪声、气象、视频等因子实时、自动、连续、远程监控,并通过4G 无线网络将采集数据传输至监测平台,并对监测数据进行存储、处...
产品应用: 城市空气质量监测;空气质量网格化监测;人口密集型区域空气质量监测;工业区、石油石化、电厂、垃圾填埋场焚烧站、污水处理厂、仓储设施、地下设施、城市道路、机场、港口、铁路、隧道、建设工地的大气监测;颗粒物和污染源排放监测、环境质量评估。
扬尘噪声在线监测系统是霍尼艾格自主研发的一款基于泵吸式激光散射原理的室外工业级空气质量监测设备,连接云端环保监测平台,可实现对TSP、PM10、PM2.5、噪声、气象、视频等因子实时、自动、连续、远程监控,并通过4G/无线网络将采集数据传输至监测平台,并对监测数据进行存储、处理、分析、整理,将结果转化成详细数据和图表信息实时在云端后台和终端LED显示屏显示,保障了公众的环境监督权和监管部门的执法权。 云端后台支持视频叠加、超标抓拍、超标预警、一路多发、远程升级、远程联动、远程重启、远程控制等功能权限,并已通过CPA计量器具型式批准证书和CCEP环保产品认证,符合相关环保产品的国家标准和行业执行标准。




为创造名牌,提高企业知名度,树立企业形象,我公司本着“一切追求高质量,用户满为宗旨”的精神,以“最优惠的价格、最周到的服务、最可靠的产品质量”的原则向您郑重承诺:
一、产品质量承诺:
1、 产品的制造和检测均有质量记录和检测资料。
2、 对产品性能的检测,我们诚请用户亲临对产品进行全过程、全性能检查,待产品被确认合格后再装箱发货。
二、产品价格承诺:
1、为了保证产品的高可靠性和先进性,系统的选材均选用国内或国际优质名牌产品。
2、在同等竞争条件下,我公司在不以降低产品技术性能、更改产品部件为代价的基础上,真诚以最优惠的价格提供给贵方。
三、交货期承诺:
1、产品交货期:尽量按用户要求,若有特殊要求,需提前完工的,我公司可特别组织生产、安装,力争满足用户需求。
2、产品交货时,我公司向用户提供下列文件;
① 技术保养维修手册
② 产品使用说明书
③ 提供易损件、并附送一定量的备件
四、售后服务承诺:
1、服务宗旨:快速、果断、准确、周到、彻底
2、服务目标:服务质量赢得用户满意
3、服务效率:保修期内或保修期外如设备出现故障,供方技术24小时电话接听
4、 服务原则:产品保修期为十二个月,在保修期内供方将免费维修和更换属质量原因造成的零部件损坏,保修期外零部件的损坏,提供的配件只收成本费,由需方人为因素造成的设备损坏,供方维修或提供的配件均按成本价计。
感谢您选用天子国际的产品,霍尼艾格始终将客户的利益放在第一位,一直秉承以“客户为中心”的服务宗旨,更好地了解客户的需求,提高我们的服务质量,“今天的质量、明天的市场、服务到永远”;是我们公司为客户服务的准则,要把它贯穿到研发、生产、销售及售后服务的各个环节中。为了确保您能够充分享有霍尼艾格提供的完善售后服务支持,请您在购买后认真阅读以下保修服务条款。




